

🚨 Need Emergency Help? Call (267) 694-4508 for 24/7 assistance with urgent home repairs.
| Season | Priority Tasks | When to Call a Pro |
|---|---|---|
| Spring | Roof inspection, gutter cleaning, HVAC prep, deck sealing | Extensive rot, major leaks, HVAC issues |
| Summer | Exterior painting, window sealing, drainage control | Peeling paint on high areas, electrical problems |
| Fall | Heating system service, weatherproofing, chimney cleaning | Furnace issues, major insulation gaps |
| Winter | Freeze protection, moisture control, ice dam prevention | Frozen pipes, emergency leaks, heating failure |

Winter in our region is tough on homes. With temperatures regularly dropping below 20°F and frequent freeze-thaw cycles, your property needs a thorough spring inspection to catch damage early.
Pennsylvania and New Jersey experience an average of 42 freeze-thaw cycles each winter. Each cycle causes water to expand in cracks, then contract—creating progressive damage to foundations, roofing, and siding. Spring is your chance to find and fix this damage before it worsens.
📍 Serving homeowners throughout Philadelphia, Cherry Hill, Horsham, Bensalem, and surrounding areas.
Our region receives 41 inches of precipitation annually, making proper drainage critical.
With Philadelphia summers reaching 90°F+ and humidity above 70%, your AC needs professional attention.
Contact our handyman team if you notice:
📞 Call (267) 694-4508 for a free consultation and estimate

Philadelphia’s summer climate brings intense heat (record high: 106°F), high humidity (averaging 68-70%), and occasional tropical storm remnants. Your summer maintenance should focus on moisture control and UV protection.
UV damage and humidity are your home’s enemies in summer.
Summer storms can damage outdoor electrical systems.
See examples of our exterior work in our project gallery.
Schedule home improvement services for:
📞 Get your free estimate: (267) 694-4508

Fall is your most important maintenance season. Proper preparation protects your home from temperatures that can drop below 0°F and prevents costly freeze damage.

According to New Jersey building codes, proper weatherproofing is considered essential maintenance for one- and two-family dwellings.
Critical for PA/NJ freeze protection (pipes are vulnerable below 20°F):
Essential professional services for fall include:
📞 Schedule your fall prep now: (267) 694-4508
Serving Warminster, Lansdale, Doylestown, Moorestown, and throughout the region.
Winter in Pennsylvania and New Jersey means staying vigilant. With frequent freeze-thaw cycles and temperatures regularly below 20°F, proactive monitoring prevents disasters.

When temperatures drop below 20°F, pipes become extremely vulnerable:
Our region’s humidity creates unique winter moisture challenges:
🚨 EMERGENCY: Frozen or burst pipes? Call (267) 694-4508 immediately for 24/7 emergency service.
Regardless of season, these tasks protect your home’s critical systems.
Critical in our freeze-thaw climate:

Many homeowners don’t realize that small cracks expand dramatically through repeated freeze-thaw cycles. A ¼-inch crack in spring can become a major structural issue by winter. Address cracks immediately.
A furnace failure during a sub-zero night isn’t just uncomfortable—it’s dangerous. Frozen pipes can cause thousands in damage within hours. Always schedule professional heating system service in fall.
With 41 inches of annual precipitation, clogged gutters lead to foundation damage, basement flooding, and ice dams. Clean gutters twice yearly minimum.
Standard caulk fails in extreme temperature swings. Always use silicone-based caulk rated for -40°F to 180°F for exterior applications.
Small problems become expensive emergencies. When you notice persistent issues, contact experienced professionals who understand PA/NJ homes.
Complete a thorough inspection four times yearly (once per season). Additionally, inspect after major weather events like winter storms or tropical storm remnants.
Moisture control and freeze protection. Our climate’s combination of high humidity, heavy precipitation, and freeze-thaw cycles makes water management absolutely critical.
Fall is ideal for major weatherproofing. Complete all sealing, insulation, and pipe protection before the first hard freeze (typically late November in PA/NJ).
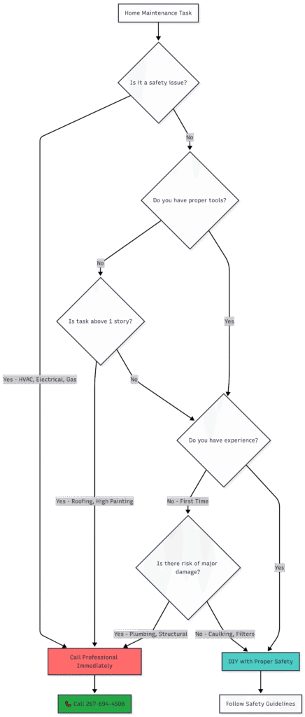
Simple tasks like filter changes and caulking are DIY-friendly. However, professional help is essential for HVAC service, electrical work, major roofing repairs, and chimney cleaning. Our handyman services cover everything from minor repairs to complete projects.
Plan for 1-3% of your home’s value annually. For a $300,000 home, budget $3,000-$9,000 yearly for preventative maintenance and repairs.
Our unique climate combination: severe freeze-thaw cycles (averaging 42 per winter), high summer humidity (68-70%), significant precipitation (41 inches annually), and occasional tropical storm remnants. This creates extraordinary stress on homes compared to regions with more stable climates.
Keeping up with seasonal maintenance protects your investment and gives you peace of mind. Whether you need help with a single project or comprehensive year-round care, we’re here to serve homeowners throughout:
Pennsylvania: Philadelphia, Horsham, Warminster, Bensalem, Lansdale, Doylestown, Langhorne, Yardley,
Levittown, Ambler, Fort Washington, North Wales, Blue Bell, Hatboro, Southampton,
Bristol, Morrisville, Abington, Glenside, Cheltenham, Elkins Park, and surrounding areas.
New Jersey: Cherry Hill, Moorestown, Mount Laurel, Camden, Trenton, Burlington,
Pennsauken, Cinnaminson, Delran, Maple Shade, and neighboring communities.
Browse our complete services or check out recent projects in our gallery.
Don’t wait for small problems to become expensive emergencies. A structured maintenance plan protects your investment, reduces repair costs, improves energy efficiency, and keeps your family safe and comfortable.
📞 Call (267) 694-4508 for immediate assistance or a free consultation
💻 Contact us online to schedule your seasonal maintenance
📋 See our FAQ for answers to common questions
By staying proactive with seasonal inspections and maintenance, you maintain control over repair costs, protect your home’s structure, optimize your systems, and preserve your property’s long-term value. Let us help you keep your Pennsylvania or New Jersey home in peak condition year-round.
Our experienced team of licensed handyman professionals has been serving PA and NJ homeowners since 2020. With deep knowledge of local climate challenges and building codes, we provide trusted seasonal maintenance advice and comprehensive home repair services. From emergency fixes to planned preventative care, we're your neighbors helping neighbors.
WhatsApp us